旗教发〔2019〕320号
转发《内蒙古自治区教育厅关于发布2019年全区学校安全稳定工作二号预警的通知》
各中小学、幼儿园:
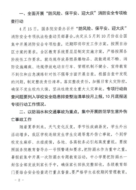
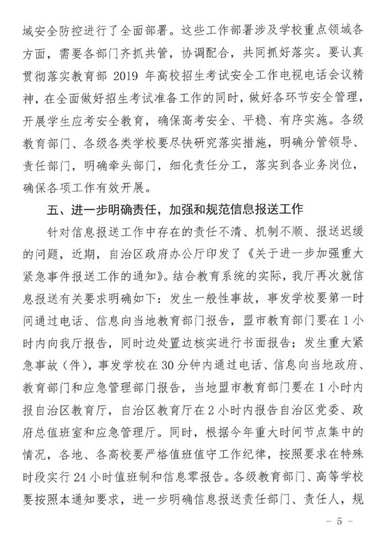
现将《内蒙古自治区教育厅关于发布 2019 年全区学校安全稳定工作二号预警的通知》(内教校安函﹝2019﹞17 号)转发给你们,请各校按照通知要求,结合季节特点,抓好源头风险防控工作,确保全旗学校安全稳定。
附:内蒙古自治区教育厅关于发布 2019 年全区学校安全稳定工作二号预警的通知
2019年5月23日






评论
还能输入140字
用户评论
经过核实,本空间由于存在敏感词或非法违规信息或不安全代码或被其他用户举报,
已被管理员(或客服)锁定。
本空间现无法正常访问,也无法进行任何操作。
如需解锁请联系当地教育技术部门,由当地教育技术部门联系锁定人处理。
当前机构空间已被管理员(或客服)封锁。
目前机构空间无法正常访问,也无法进行任何操作。
如需重新开放,请联系当地教育技术部门,由当地教育技术部门联系管理员(或客服)处理。